
界面新闻记者|王婷婷
厦门国企建发股份录得上市二十多年来首次亏损。
近日,建发股份(600153.SH)发布2025年业绩预告,公告显示,预计2025年度实现归属于母公司所有者的净利润为-100亿元至-52亿元,预计2025年度实现归属于母公司所有者的扣除非经常性损益后的净利润-65亿元到-33亿元。
对于亏损原因,建发股份在公告中表示,“主要系房地产业务子公司联发集团有限公司年内结算利润为负、存货跌价准备计提增加,以及家居商场运营业务子公司红星美凯龙家居集团股份有限公司投资性房地产公允价值变动损失、各类减值准备计提增加所致。”
“2025年四季度房价加速下跌,叠加联发策略上偏重打折去库存、回笼现金,所以就会在财务层面做比较多的库存减值,最终影响导致合并报表亏损。”知情人士告诉界面新闻。
红星和联发拖累
这是建发股份A股上市以来首次出现亏损。
最新公告指出,2025年,建发股份的供应链运营业务继续保持稳健盈利,但子公司联发集团预计2025年度归母净利润为负值,子公司美凯龙预计2025年度归母净利润为负值。
可以说,联发集团和红星美凯龙是导致建发股份出现亏损的直接原因。
具体而言,公告显示,联发集团地产项目2025年度结转收入规模同比下降,叠加前期高地价项目集中结转的影响,整体结算利润为负;同时受行业波动及加大力度促销去化等因素影响,联发集团计提的存货跌价准备预计将大幅增加,导致业绩进一步承压。
至于红星美凯龙,“由于房地产市场持续低迷导致家居零售市场需求减弱,近两年美凯龙租赁及管理收入持续低位震荡徘徊,租金水平较以往年度已出现较为显著的下滑,市场情绪和租金预期发生了转变,因此美凯龙对未来租金的收益情况进行了预期调整,致使投资性房地产价值大幅下降。”
同时,美凯龙根据各项资产最新可回收情况,对各类资产截至2025年末的可回收金额进行了初步测算,计提了相应的减值准备。
基于上述原因,根据初步测算,建发股份预计2025年度合并报表的归母净利润将出现亏损。
据界面新闻了解,建发股份是《财富》世界500强建发集团旗下核心成员企业,以供应链运营和房地产开发为双主业。在房地产开发业务板块,建发股份旗下有两大核心地产平台,分别是建发房产和联发集团。
2023年8月,建发股份以62.86亿元的价格收购红星美凯龙29.95%的股份,成为控股股东,试图通过整合家居产业链实现多元化转型。
实际上,自2023年以来,联发集团为建发股份旗下地产业务贡献的利润,已连续三年为亏损状态。所以,在2025年初,联发集团进行了一场组织大变革,最关键的是董事长职务由王文怀接替,原董事长赵胜华被任命为总经理。
界面新闻了解到,新任董事长王文怀上任后,随即对公司内部展开大刀阔斧的整改,总部多个部门合并、撤销所有城市公司、设立10个事业部等。这之后,王文怀又正式提出“新青年战略”,要打造“优总价、高品质、强运营、智慧化”的、具有市场竞争力的“新青年好房子”,并且将拿地重心全面聚焦一线城市。
但在此之前,联发集团拿地主要集中在三、四线城市,即便在新一线城市,大部分项目也并非位于市区核心板块,导致项目去化周期较长,尤其在行业调整期压力很大。
业内人士认为,在这样的背景下,联发集团想要在短时间内转型成功和实现经营业绩正的向增长,仍面临不小的挑战。
而建发股份对红星美凯龙的收购,也为自身业绩带来直接影响,自入主后便持续受其业绩拖累。
根据红星美凯龙近日公告,预计2025年度归母净利润亏损150亿元至225亿元,扣非后净利润预计亏损46亿元至58亿元。较之2023年22.16亿元、2024年29.83亿元的亏损额度,2025年亏损明显加大。
对于业绩预亏,红星美凯龙解释称,受地产行业不景气以及家居建材行业需求下滑的持续影响,家居零售市场需求减弱,公司持续通过减免租金及管理收入的方式稳商留商,使得租金水平较以往年度显著下降。
另外,红星美凯龙对各类资产截至2025年末的可回收金额进行初步测算,计提相应减值准备约45亿元至57亿元。
“其实公司经营端有改善,但是报表会计处理是滞后的,现在反映的是过去几年的决策。”知情人士向界面新闻表示。
1月26日,建发股份盘中下跌2.02%,截至09:39,报9.20元/股,成交4881.57万元,换手率0.18%,总市值266.76亿元。
林伟国担任地产双平台董事长
新的一年,建发股份对旗下房地产业务提出更高要求。
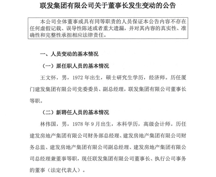
人事调整先行落地。1月23日,建发房产和联发集团分别发布了关于公司董事长变动的公告。建发房产和联发集团相关人士也分别向界面新闻确认了这一变动。
根据联发集团公告,经公司董事会审议通过,聘任林伟国为公司董事长、执行公司事务的董事(法定代表人),王文怀不再担任公司董事、董事长职务。

界面新闻截图自联发集团公告。
根据建发房产公告,聘任林伟国为公司董事长,赵呈闽不再担任公司董事长职务,继续担任董事职务;聘任田美坦为公司总经理,林伟国不再担任公司总经理职务。赵呈闽不再担任公司法定代表人及董事长职务,林伟国不再担任公司总经理职务。
根据建发房地产集团有限公司《公司章程》第八章第三十二条“公司法定代表人由董事长担任”。公司法定代表人由林伟国担任。
“林伟国现在兼任建发股份两个地产平台的董事长,具体后续如何管理,现在还不确定。”知情人士告诉界面新闻。
作为建发体系内成长起来的核心高管,林伟国的任职履历堪称国企职业经理人的典范。据界面新闻了解,林伟国于1978年出生,拥有会计学学士背景及高级经济师、高级会计师双职称,历任建发房产财务部总经理、财务总监、副总经理、总经理兼董事等职务。
在林伟国主导经营建发房产的近几年,正是公司成为地产“黑马”时期。这期间,建发房产四处溢价拿地,尤其2025年接连在多个热点城市拿下“地王”,期间还提出“灯塔战略”,转攻豪宅。
高调投资布局,让建发房产迅速挤进行业前十。中指研究院数据显示,2023年建发房产销售额逆势增长13%至1890.6亿元,行业排名从第十升至第八名。2024年,建发房产以1335.1亿元的销售额排行业第七名,这一排名保持至2025年。
林伟国在建发房产的出色表现,为其执掌建发房产与联发集团奠定了重要基础。
中国企业资本联盟副理事长柏文喜告诉界面新闻,行业下半场规模见顶、利润稀薄,双平台各自为战已不合时宜,若能实现投资、融资、成本、招采、设计五大职能拉通,将形成“一张地图、两套流速”的协同效应,这正是国企地产平台提升效率、降低成本的关键路径。
但要将其在建发房产的成功经验复制至联发集团,并推动企业实现扭亏为盈,可能并不容易。
一方面,联发集团存量布局偏三四线城市、核心板块项目占比低的基本面尚未根本改善,组织架构调整与新战略落地尚处磨合阶段,去化与盈利端的修复缺乏快速见效的基础。
另一方面,建发房产亦显现增长乏力态势。房地产行业深度调整持续,核心城市优质地块拿地难度增加,叠加新房去化节奏放缓、产品盈利空间收窄,其自身营收与利润增长也受市场和行业环境影响,难以向联发集团输出充足的资源与赋能。
据界面新闻了解,2025年初,林伟国在建发房产业绩会上表示,“公司需要全力增长,2025年建发希望实现市场规模达到1500亿元的目标,并保持增长。”
最终,这一美好愿景并没有实现。中指研究院数据显示,2025年,建发房产以1220.8亿元的销售额排名行业第七,距1500亿元目标还差279.2亿元。
那么,新的一年,在房地产行业深度调整的大背景下,面对联发集团经营困局未解、建发房产增长承压,身兼双平台掌舵者的林伟国,又该如何破解发展难题,为两大地产平台寻得破局之路?
启泰网配资提示:文章来自网络,不代表本站观点。